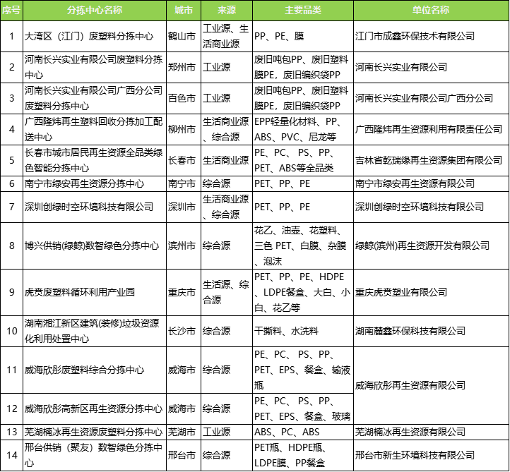
第六批废塑料分拣配送中心名单
注:排名不分先后
第五批废塑料分拣配送中心名单 注:排名不分先后 第四批废塑料分拣配送中心名单 注:排名不分先后 序号 分拣中心名称 城市 来源 主要品类 单位名称 1 焦作市翔瑞分拣中心 焦作市 生活商业、工业综合源 pet,pp,pe,ABS 焦作翔瑞再生资源有限公司 2 湘潭建宏再生资源利用有限公司 湘潭市 工业源 PP、PE、PET、PA、PVC、PS、PC、ABS 湘潭建宏再生资源利用有限公司 3 弘鑫盛再生资源(张家港)有限公司 张家港市 生活商业、工业综合源 PET瓶、HDPE瓶、LDPE膜 、PP、PVC、ABS等 弘鑫盛再生资源(张家港)有限公司 4 吉安市绿色分拣中心 吉安市 生活商业、工业综合源 PET瓶、PE瓶、PP瓶、餐盒 吉安华赣环保能源有限公司 5 玖隆练塘分拣中心 常熟市 生活源 PP、PE、PET、PVC、ABS 苏州玖隆再生科技股份有限公司 6 玖隆徐市货场 常熟市 生活源 PP、PE、PET、打包带 7 厦门陆海环保股份有限公司海沧分公司 厦门市 生活源 PP、PE、PET、PVC、PS 厦门陆海环保股份有限公司 8 丽诺绿色分拣中心 肇庆市 生活商业、工业综合源 PET、PE、PC、ABS、PET瓶、HDPE瓶、HIPS 、PS、PP餐盒等 广东丽诺新材料科技有限公司 9 恒真晟绿色分拣中心 佛山市 生活商业、工业综合源 PET瓶、HDPE瓶、PP餐盒、PS 广东恒真晟新材料科技有限公司 10 广西浙桂环保科技有限公司生产区 南宁市 生活商业、工业综合源 PP、PE 广西浙桂环保科技有限公司 11 华宝分拣中心 上海市 生活商业、工业综合源 PE、PET、PP、PS等 上海华宝物资实业有限公司

序号 分拣中心名称 城市 来源 主要品类 单位名称 1 北京爱分类分拣中心 北京市 生活商业、工业综合源 PET,PE类软硬塑料,PP类软硬塑料,PS,ABS等 北京爱分类环境有限公司 2 郑州市管城回族区生活垃圾分拣中心 郑州市 生活商业源 PET瓶、HDPE瓶、PE膜、PS、PP 郑州市百川垃圾处理有限公司 3 郑州高新区再生资源分拣中心 郑州市 生活商业、工业综合源 PET 瓶、HDPE 瓶、餐盒等 河南广丰联再生资源有限公司 4 洛阳西工再生资源分拣中心 洛阳市 生活商业、工业综合源 PET 瓶 5 洛阳洛龙再生资源分拣中心 洛阳市 生活商业、工业综合源 PET 瓶、HDPE 瓶、餐盒等 6 南京浦口再生资源分拣中心 南京市 生活商业、工业综合源 PET 瓶 7 长沙市开福区源方再生资源分拣中心 长沙市 生活商业、工业综合源 PET、PP、PE、PS、PVC、LDPE 湖南省源方环保科技有限公司 8 长沙市芙蓉区源方再生资源分拣中心 长沙市 生活商业、工业综合源 PET、PP、PE、PS、PVC、LDPE 9 广利福源昌平区综合分拣中心 北京市 生活商业、工业综合源 PET、PP、PE、PS、PVC 广利福源再生资源市场有限公司 10 广利福源昌平区低值大件分拣中心 北京市 生活商业、工业综合源 PET、PP、PE、PS、PVC 11 广西国龙再生塑料南宁回收中心 南宁市 生活商业、工业综合源 PET、PP、PE 广西梧州国龙再生资源发展有限公司 12 上海奉贤庄行分拣中心 上海市 生活商业、工业综合源 PP、PE 上海田强实业有限公司 13 长浜村分拣中心 上海市 生活商业、工业综合源 PP、PE 14 金汇镇两网融合分拣中心 上海市 生活商业、工业综合源 PET、PP、PE、PS、PVC、亚克力 上海航南物资回收利用有限公司 15 庄行镇再生资源分拣中心 上海市 生活商业、工业综合源 PP、PE 16 奉城镇两网融合分拣中心 上海市 生活商业、工业综合源 PET、PE 17 四团镇两网融合分拣中心 上海市 生活商业、工业综合源 PET、PE、PS 18 纸壳侠日照东港区临沂北路分拣中心 日照市 生活商业源 pet瓶、hdpe瓶、餐盒 山东纸壳侠再生资源有限公司 19 纸壳侠日照东港区山东西路分拣中心 日照市 生活商业源 PET瓶、HDPE瓶 20 纸壳侠邯郸临漳分拣中心 邯郸市 生活商业源 pet瓶、hdpe瓶、餐盒
注:排名不分先后

